
日前,生態環境部印發《企業溫室氣體排放核算與報告指南水泥行業(CETS—AG—02.01—V01—2024)》等4項全國碳排放權交易市場技術規范。并提到,為進一步規范水泥和鋁冶煉行業企業溫室氣體排放核算報告與核查工作,鞏固和提升數據質量,依據《碳排放權交易管理暫行條例》,我部制定了《企業溫室氣體排放核算與報告指南 水泥行業(CETS—AG—02.01—V01—2024)》 《企業溫室氣體排放核查技術指南 水泥行業(CETS—VG—02.01—V01—2024)》和《企業溫室氣體排放核算與報告指南 鋁冶煉行業(CETS—AG—04.01—V01—2024)》 《企業溫室氣體排放核查技術指南 鋁冶煉行業(CETS—VG—04.01—V01—2024)》等4項全國碳排放權交易市場技術規范。現予公布,自印發之日起施行。
《企業溫室氣體排放核算與報告指南 水泥行業》規定了水泥行業企業的熟料生產設施層級和企業層級的溫室氣體排放核算與報告要求,包括核算邊界和排放源確定、熟料生產排放核算要求及排放量計算、企業層級排放核算要求及排放量計算、生產數據核算要求、數據質量控制方案要求、定期報告要求和信息公開格式要求等。
適用于納入全國碳排放權交易市場的水泥行業企業的溫室氣體排放核算和報告。對于水泥行業企業存在發電設施和其他非水泥熟料產品生產設施的,其溫室氣體排放應按照適用行業的核算與報告指南進行核算與報告。
熟料生產核算邊界為熟料燒成系統,主要包括預熱器、分解爐、水泥窯等。
企業層級核算是以水泥熟料生產為主營業務的法人或視同法人的獨立核算單位為邊界,溫室氣體排放核算和報告范圍包括:主要生產系統、輔助生產系統和附屬生產系統產生的溫室氣體排放。其中,輔助生產系統包括主要生產管理和調度指揮系統、動力、供水、供風、機修、庫房、化驗、計量、水處理、運輸和環保設施等。附屬生產系統包括廠區內為生產服務的主要用于辦公生活目的的部門、單位和設施(如車間浴室、保健站、辦公場所、自營的職工食堂、公務車輛及班車等)。
水泥熟料生產企業存在未納入全國碳排放權交易市場的發電設施的,按照本指南要求一并核算與報告其溫室氣體排放量。水泥熟料生產企業存在納入全國碳排放權交易市場的發電設施的,應直接引用其經核算的二氧化碳排放量。水泥熟料生產企業存在其他非水泥熟料產品生產的,應按照適用行業的核算與報告指南,核算與報告其溫室氣體排放量。

熟料生產溫室氣體排放核算和報告的排放源包括:化石燃料燃燒排放和過程排放。
a) 化石燃料燃燒排放:化石燃料在水泥窯中燃燒產生的二氧化碳排放,不包括替代燃料燃燒產生的二氧化碳排放,也不包括水泥窯點火柴油燃燒產生的二氧化碳排放。
b) 過程排放:熟料對應的碳酸鹽分解產生的二氧化碳排放,不包括窯爐排氣筒(窯頭)粉塵和旁路放風粉塵對應的碳酸鹽分解產生的二氧化碳排放,也不包括生料中非燃料碳煅燒產生的二氧化碳排放。
熟料產量根據消耗量、外銷量、購進量、熟料庫和熟料倉的庫存變化確定,即采用“消耗量+外銷量+期末庫存-期初庫存-購進量”核算。熟料消耗量應采用連續計量皮帶秤等計量數據,連續計量皮帶秤須每月校驗,熟料外銷量和購進量應采用電子汽車衡等貿易結算計量數據;熟料庫存量應至少每月實際盤存,并做好盤存記錄備查,盤庫方法見附錄B。
多條生產線共用熟料庫時,對于熟料產量在入庫前直接計量的,應采用直接計量數據;對于未安裝計量器具的,各生產線的熟料產量根據生產線的入窯生料消耗量分攤計算,入窯生料消耗量采用生產系統記錄的生料秤計量數據,生料秤應至少每月校準。
企業應使用依法經計量檢定合格或者校準的電子汽車衡、皮帶秤等計量器具,計量器具的配備和管理應符合GB 17167、GB/T 35461、GB/T 7721等標準的要求;企業確保計量器具的檢定符合JJG 195、JJG 1118等規程的要求,并確保在有效的檢定/校準周期內。
水泥熟料類別根據企業產品生產許可證及生產、檢驗、銷售和出廠記錄等來判定。熟料的過程排放因子采用本指南附錄C附表C.1中對應類別的缺省值。
《企業溫室氣體排放核查技術指南 水泥行業》適用于省級生態環境主管部門組織的對全國碳排放權交易市場水泥行業重點排放單位熟料生產設施層級溫室氣體排放報告的核查。本指南對核查的原則、依據、內容與要點等方面進行了規定。
對水泥行業未納入全國碳排放權交易市場的其他熟料生產設施層級排放報告的核查,以及基于科研等其他目的的核查,可參考本指南執行。
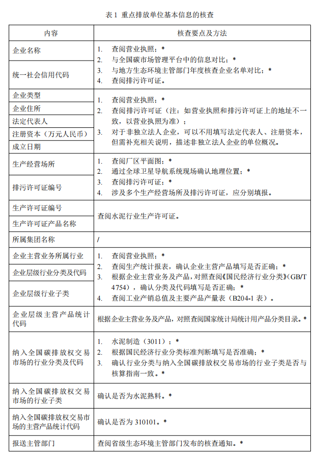
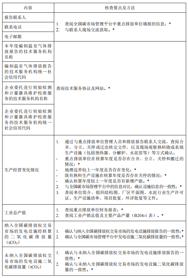
核查組應確認排放報告中重點排放單位基本信息的完整性、準確性以及與數據質量控制方案的符合性。重點排放單位基本信息的核查。



點擊下文鏈接下載全文
《企業溫室氣體排放核查技術指南 水泥行業》
《企業溫室氣體排放核算與報告指南 水泥行業》


